登 录
首页
中心概况
中心简介
中心简介
中心职责
中心职责
教师培训
学术能力提...
学术能力提升培训
在线培训课程
在线培训课程
师资培训咨询
师资培训咨询
学术交流
教学工作坊
教学工作坊
教学竞赛
教学竞赛
教育教学研...
教育教学研究与改革
教研室工作坊
教研室工作坊
教学咨询
教学方法和...
教学方法和策略
教学问题解决
教学问题解决
教学资源
在线课程资源
在线课程资源
教师发展中...
教师发展中心网站
参考书籍推荐
参考书籍推荐
联系我们
首页
首页通知新闻
>
通知公告
> 正文
新闻动态
通知公告
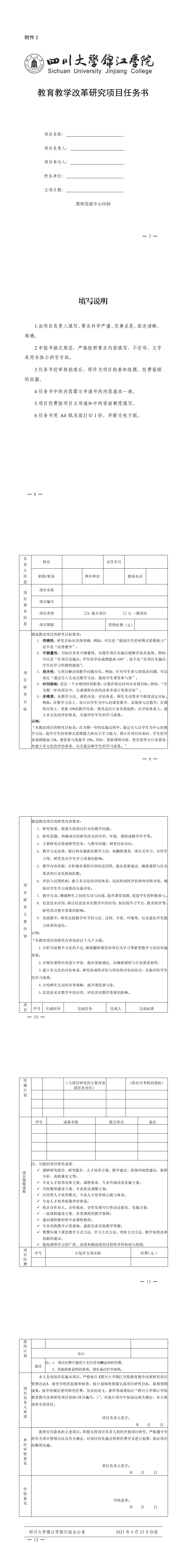
关于公布2024年校级人才培养质量和教学改革项目立项有关事项的通知
2025-04-23 新闻来源:教师发展中心
联系我们 Contact Us
地址:第五教学楼一楼教师发展中心办公室
电话:028-37600267
邮箱:jsfzzx@scujj.edu.cn
校内链接
学校首页
教务处
科研处
人力资源部
友情链接
四川省教育厅
全国高校教师教学发展工作平台
蜀ICP备 12028597号
版权所有
四川大学锦江学院